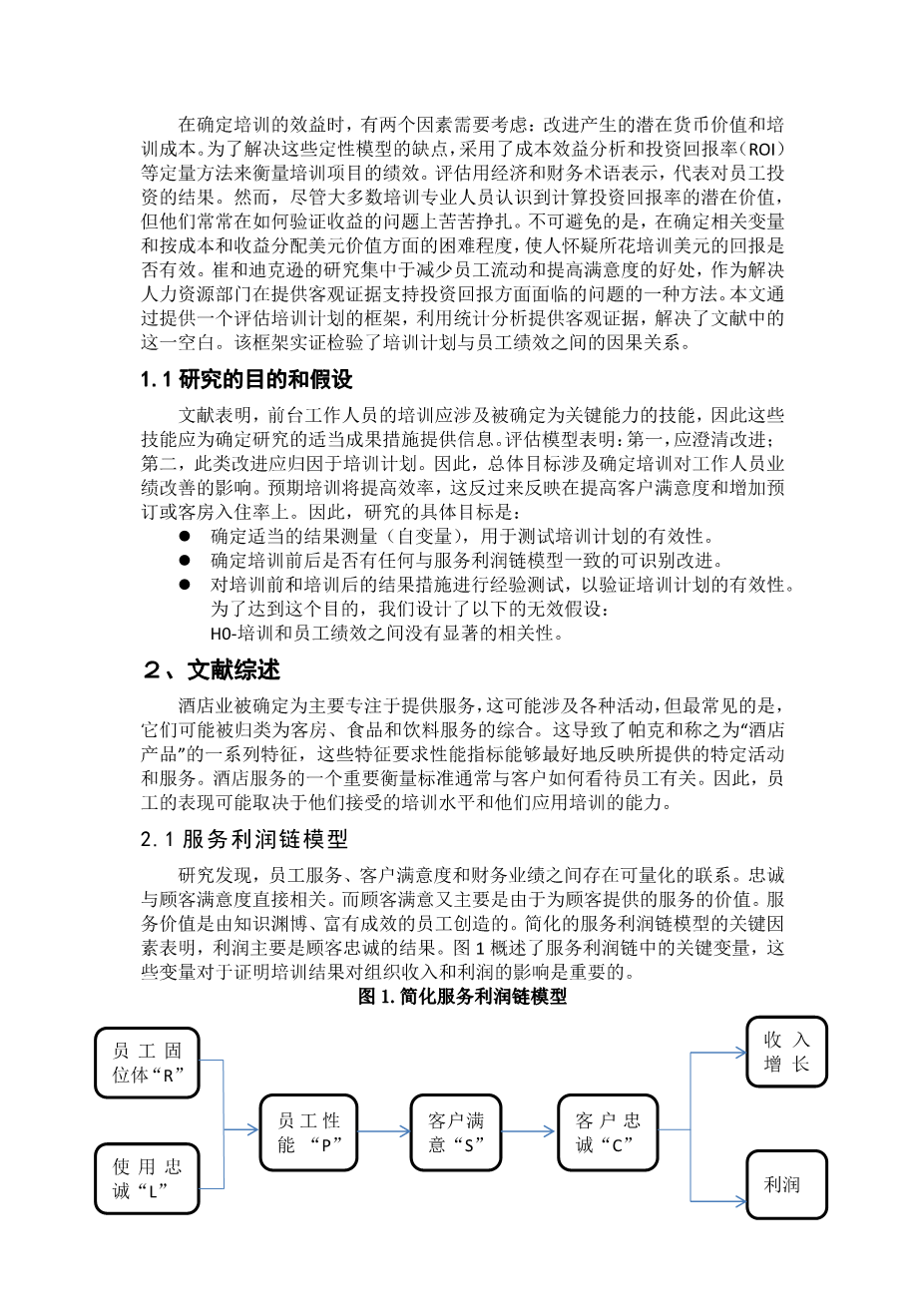
澳大利亚酒店业培训效果的实证检验外文翻译资料 2023-08-28 05:08 英语原文共 7 页,剩余内容已隐藏,支付完成后下载完整资料 英语译文共 7 页,剩余内容已隐藏,支付完成后下载完整资料 资料编号:[607532],资料为PDF文档或Word文档,PDF文档可免费转换为Word 您需要先支付 30元 才能查看全部内容!立即支付 免费ai写开题、写任务书: 免费Ai开题 | 免费Ai任务书 | 免费降AI率 | 免费降重复率 | 论文免费排版 PREVIOUS NEXT 您可能感兴趣的文章 心理资本与员工性能:潜在增长模型方法外文翻译资料 酒店业可持续发展实践的实施:五家加拿大酒店的案例研究外文翻译资料 有效培训对酒店企业员工绩效的影响外文翻译资料 最后的稻草外文翻译资料 莫雷利亚酒店业国际化的营销策略外文翻译资料 酒店业的组织文化:员工的感知与偏好外文翻译资料 餐饮服务质量的管理外文翻译资料 酒店服务机器人的消费者评价外文翻译资料 澳大利亚酒店业培训效果的实证检验外文翻译资料 工作-家庭冲突通过职业期望对女性职业发展的影响外文翻译资料